游客:
注册
|
登录
|
会员
|
统计
|
帮助
信天谨游
»
山村修路
» 第130条:四川省沐川县杨村乡两路村3,4组两路口公路(觉醒就是爱)
‹‹ 上一主题
|
下一主题 ››
25
1/3
1
2
3
››
投票
交易
悬赏
活动
打印
|
推荐
|
订阅
|
收藏
标题: 第130条:四川省沐川县杨村乡两路村3,4组两路口公路(觉醒就是爱)
信天谨游
管理员
UID 5
精华 0
积分 0
帖子 29635
阅读权限 200
注册 2007-4-3
状态 离线
#1
发表于 2017-3-24 18:56
资料
文集
短消息
第130条:四川省沐川县杨村乡两路村3,4组两路口公路(觉醒就是爱)
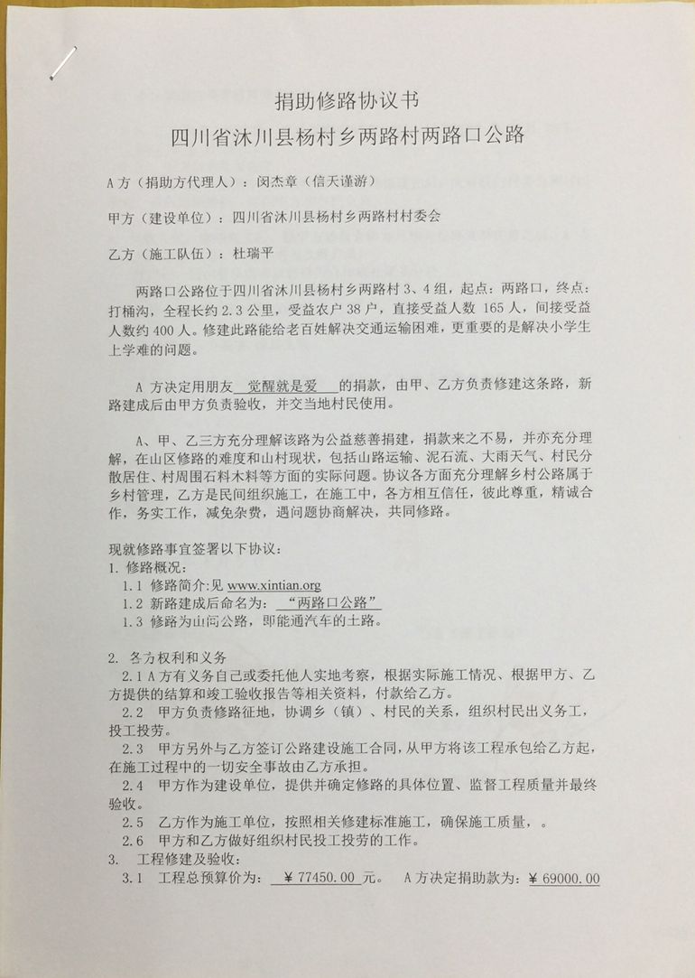
两路口公路位于四川省沐川县杨村乡两路村3、4组,起点:两路口,终点:打桶沟,全程长约2.3公里,受益农户38户,直接受益人数 165人,间接受益人数约400人。修建此路能给老百姓解决交通运输困难,更重要的是解决小学生上学难的问题。村民修路决心很大,全力集资,200元/户,共集资7600元,计划修通土路、支路、涵管、并铺设部份路面块石,力争雨季也能通车。
工程第一、二责任人: 刘建华、何太云
预算如下:
一、挖机开挖和破碎: 2.3公里× 3万元/公里= 69000元;
二、涵管费(含运费)
1、1000mm: 15 根×350元/根= 5250 元;
2、600mm: 40根×80元/根= 3200 元;
小计:¥8450元。
三、老百姓义务投工投劳,需多少投多少,不计入预算。
以上合计总价:¥77450 元,老百姓集资¥ 7600 元,尚有资金缺口 ¥69850元。
拟捐款:¥69000元,差额¥850元由村委会解决。
捐款人留名:觉醒就是爱
修路分三步走:
(1)爱心人捐款、村民投工投劳一起修土路;
(2)随后村民自筹或向政府申请石头子,铺成石子路,现在的政策是没有土路,无法申请石头子,没有土路要石头子也没用。
(3)再过几年,申请水泥,铺成水泥路,我们帮村民先修土路,循序渐进。
这样,村民自助、社会捐助、政府帮助三方力量都结合起来,循序渐进,相信明天更美好。
备注说明:(1) 在山里开路,要依地势而修路,计划路线的长度只是暂估,实际修建时如遇到硬石山体就需要更改路线。
(2) 要经过农田等,也要协调征地工作,如果遇到不愿让步的,还得更改路线。所以,计划修建的路线只是暂估,谢谢理解。
(3) 由于山体不一样,施工难度也不一样,所以,挖掘机费用有的高些,有的低些。
(4) 有的地方村民太困难,在大山更深处,这样,我们就尽量不让村民再集资了,只投工投劳就可以了。而,有的地方小水泥路就通到了山脚下,我们修路来接通外界的小水泥路,这样,材料可以直接运输到山脚下,村民除了投工投劳,就再集资一些钱,我们共同修建山村公路。
(5)修路预算分好几部分,有挖掘机、涵管、炸药爆破(山崖需要爆破)、堡坎、村民义务工、征地等。修路,我们不全包,我们出一大部分钱:挖掘费用、山崖爆破等。村民出义务工、涵管、征地费、村民小额集资。
信天谨游
管理员
UID 5
精华 0
积分 0
帖子 29635
阅读权限 200
注册 2007-4-3
状态 离线
#2
发表于 2017-3-24 18:58
资料
文集
短消息
预留1
图片附件
:
1072949075.jpg
(2017-9-3 16:41, 92.69 K)
信天谨游
管理员
UID 5
精华 0
积分 0
帖子 29635
阅读权限 200
注册 2007-4-3
状态 离线
#3
发表于 2017-3-24 18:58
资料
文集
短消息
预留2
图片附件
:
1072949078.jpg
(2017-9-3 16:42, 114.73 K)
图片附件
:
1072949079.jpg
(2017-9-3 16:42, 87.74 K)
信天谨游
管理员
UID 5
精华 0
积分 0
帖子 29635
阅读权限 200
注册 2007-4-3
状态 离线
#4
发表于 2017-3-24 18:58
资料
文集
短消息
决算书
图片附件
:
IMG_20171126_165304.jpg
(2017-11-26 17:57, 363.77 K)
信天谨游
管理员
UID 5
精华 0
积分 0
帖子 29635
阅读权限 200
注册 2007-4-3
状态 离线
#5
发表于 2017-3-24 18:58
资料
文集
短消息
工程竣工及验收报告
图片附件
:
IMG_20171126_165327.jpg
(2017-11-26 17:57, 365.09 K)
图片附件
:
IMG_20171126_165410.jpg
(2017-11-26 17:57, 344.07 K)
信天谨游
管理员
UID 5
精华 0
积分 0
帖子 29635
阅读权限 200
注册 2007-4-3
状态 离线
#6
发表于 2017-3-24 18:59
资料
文集
短消息
受益群众签字单
图片附件
:
IMG_20180612_091520.jpg
(2018-6-12 09:37, 387.67 K)
图片附件
:
IMG_20180612_091545.jpg
(2018-6-12 09:37, 367.71 K)
信天谨游
管理员
UID 5
精华 0
积分 0
帖子 29635
阅读权限 200
注册 2007-4-3
状态 离线
#7
发表于 2017-3-24 18:59
资料
文集
短消息
预留6
信天谨游
管理员
UID 5
精华 0
积分 0
帖子 29635
阅读权限 200
注册 2007-4-3
状态 离线
#8
发表于 2017-3-24 19:18
资料
文集
短消息
山里人家
图片附件
:
1mmexport1489882965932_副本.jpg
(2017-3-24 19:18, 90.44 K)
图片附件
:
2mmexport1489882978974_副本.jpg
(2017-3-24 19:18, 97.25 K)
图片附件
:
3mmexport1489883058232_副本.jpg
(2017-3-24 19:18, 78.54 K)
图片附件
:
4mmexport1489883024337_副本.jpg
(2017-3-24 19:18, 67.76 K)
信天谨游
管理员
UID 5
精华 0
积分 0
帖子 29635
阅读权限 200
注册 2007-4-3
状态 离线
#9
发表于 2017-3-24 19:30
资料
文集
短消息
山里人家
图片附件
:
5mmexport1489882996343_副本.jpg
(2017-3-24 19:30, 92.55 K)
图片附件
:
6mmexport1489883049589_副本.jpg
(2017-3-24 19:30, 67.14 K)
信天谨游
管理员
UID 5
精华 0
积分 0
帖子 29635
阅读权限 200
注册 2007-4-3
状态 离线
#10
发表于 2017-3-24 19:33
资料
文集
短消息
小学生上学之路。
如果修通了路,小学生就可以骑车或者坐车上学了。
图片附件
:
7mmexport1489883116977_副本.jpg
(2017-3-24 19:33, 79.86 K)
图片附件
:
8mmexport1489883202680_副本.jpg
(2017-3-24 19:33, 135.16 K)
图片附件
:
9mmexport1489883139892_副本.jpg
(2017-3-24 19:33, 127.81 K)
图片附件
:
10mmexport1489883174813_副本.jpg
(2017-3-24 19:33, 91.22 K)
25
1/3
1
2
3
››
投票
交易
悬赏
活动
最近访问的论坛 ...
一对一资助
信天谨游
信天谨游助学
> 修建学校
> 一对一资助
> 勘误表
> 山村修路
> 改善学生伙食
> 助学交流
> 待修建学校
> 预算勘误表
> 其它助学活动
> 走访资料
> 助学之友
> 学生园地
> 版务
当前时区 GMT+8, 现在时间是 2025-11-4 09:55
京ICP备07004120号
Powered by
Discuz!
5.0.0
© 2001-2006
Comsenz Inc.
TOP
清除 Cookies
-
联系我们
-
信天谨游
-
Archiver
控制面板首页
编辑个人资料
积分交易
公众用户组
好友列表
基本概况
论坛排行
主题排行
发帖排行
积分排行
在线时间
管理团队