标题: 第242条:宜宾市叙州区商州镇晒金村双山组马颈子公路-六不人生
信天谨游
管理员
Rank: 9Rank: 9Rank: 9


UID 5
精华 0
积分 0
帖子 29857
阅读权限 200
注册 2007-4-3
状态 离线
发表于 2019-10-22 10:08  资料 文集 短消息 
第242条:宜宾市叙州区商州镇晒金村双山组马颈子公路-六不人生

马颈子公路位于四川省宜宾市叙州区商州镇晒金村双山组,全长约2.6公里,起点:马颈子,终点:三脚湾。受益农户20户,直接受益人数90人,间接受益人数约800人(周边的人也走此路)。此路能给老百姓解决交通运输困难,更重要的是解决小学生上学难的问题。村民修路决心很大,全力集资,300元/户,共集资6000元,计划修通土路、支路、涵管、并铺设部份路面块石,力争雨季也能通车。
工程第一、二、三责任人:陈兵   张松柏   唐清富

预算如下:
一、挖机开挖:预计2.6公里×3万元/公里=7.8万元。

二、涵管费(含运费)
1、500mm:50根×60元/根=3000元。
2、800mm:15根×240元/根=3600元。
小计:¥6600元

三、老百姓义务投工投劳,需多少投多少,不计入预算。
以上合计总价:¥84600元,老百姓集资:¥6000元,尚有资金缺口¥78600元。



计划捐款:78000元整,不足部分由村里自行解决。

捐款人:六不人生
路名:


修路分三步走:
(1)爱心人捐款、村民投工投劳一起修土路,干季可以通车;
(2)随后村民自筹或向政府申请石头子,铺成石子路,现在的政策是没有土路,无法申请石头子,没有土路要石头子也没用。
(3)再以后,申请水泥,铺成水泥路,一年四季都能通车。
这样,村民自助、社会捐助、政府帮助三方力量都结合起来,循序渐进,相信明天更美好。

备注说明:
(1) 在山里开路,要依地势而修路,计划路线的长度只是暂估,实际修建时如遇到硬石山体就需要更改路线。
(2) 要经过农田等,也要协调征地工作,如果遇到不愿让步的,还得更改路线。所以,计划修建的路线只是暂估,谢谢理解。
(3) 由于山体不一样,施工难度也不一样,所以,挖掘机费用有的高些,有的低些。
(4) 有的地方村民太困难,在大山更深处,这样,我们就尽量不让村民再集资了,只投工投劳就可以了。而,有的地方小水泥路就通到了山脚下,我们修路来接通外界的小水泥路,这样,材料可以直接运输到山脚下,村民除了投工投劳,就再集资一些钱,我们共同修建山村公路。
(5)修路预算分好几部分,有挖掘机、涵管、炸药爆破(山崖需要爆破)、堡坎、村民义务工、征地等。修路,我们不全包,我们出一大部分钱:挖掘费用、山崖爆破等。村民出义务工、涵管、征地费、村民小额集资。
顶部
信天谨游
管理员
Rank: 9Rank: 9Rank: 9


UID 5
精华 0
积分 0
帖子 29857
阅读权限 200
注册 2007-4-3
状态 离线
发表于 2019-10-22 10:08  资料 文集 短消息 
邀请函


图片附件: 9.jpg (2019-12-26 21:16, 339.73 K)

顶部
信天谨游
管理员
Rank: 9Rank: 9Rank: 9


UID 5
精华 0
积分 0
帖子 29857
阅读权限 200
注册 2007-4-3
状态 离线
发表于 2019-10-22 10:08  资料 文集 短消息 
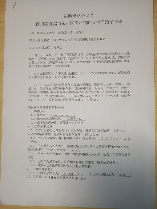
捐助修路协议书


图片附件: 10.jpg (2019-12-26 21:16, 352.69 K)



图片附件: 11.jpg (2019-12-26 21:16, 327.97 K)

顶部
信天谨游
管理员
Rank: 9Rank: 9Rank: 9


UID 5
精华 0
积分 0
帖子 29857
阅读权限 200
注册 2007-4-3
状态 离线
发表于 2019-10-22 10:09  资料 文集 短消息 
预留3.。

决算书


图片附件: 242-3.jpg (2020-1-27 17:08, 116.9 K)

顶部
信天谨游
管理员
Rank: 9Rank: 9Rank: 9


UID 5
精华 0
积分 0
帖子 29857
阅读权限 200
注册 2007-4-3
状态 离线
发表于 2019-10-22 10:09  资料 文集 短消息 
预留4.。

工程竣工及验收报告


图片附件: 242-4.jpg (2020-1-27 17:10, 134.89 K)

顶部
信天谨游
管理员
Rank: 9Rank: 9Rank: 9


UID 5
精华 0
积分 0
帖子 29857
阅读权限 200
注册 2007-4-3
状态 离线
发表于 2019-10-22 10:09  资料 文集 短消息 
受益村民签字单


图片附件: 12.jpg (2019-12-26 21:17, 359.62 K)

顶部
信天谨游
管理员
Rank: 9Rank: 9Rank: 9


UID 5
精华 0
积分 0
帖子 29857
阅读权限 200
注册 2007-4-3
状态 离线
发表于 2019-10-22 10:09  资料 文集 短消息 
预留6.。
顶部
信天谨游
管理员
Rank: 9Rank: 9Rank: 9


UID 5
精华 0
积分 0
帖子 29857
阅读权限 200
注册 2007-4-3
状态 离线
发表于 2019-10-22 10:10  资料 文集 短消息 
山里人家。


图片附件: 11马颈子公路_副本.jpg (2019-10-22 10:10, 204.21 K)



图片附件: 12马颈子公路_副本.jpg (2019-10-22 10:10, 296.28 K)



图片附件: 13马颈子公路_副本.jpg (2019-10-22 10:10, 260.15 K)



图片附件: 14马颈子公路_副本.jpg (2019-10-22 10:10, 300.16 K)

顶部
信天谨游
管理员
Rank: 9Rank: 9Rank: 9


UID 5
精华 0
积分 0
帖子 29857
阅读权限 200
注册 2007-4-3
状态 离线
发表于 2019-10-22 10:11  资料 文集 短消息 
村民劳动,他们渴望修路。


图片附件: 15马颈子公路_副本.jpg (2019-10-22 10:11, 235.04 K)



图片附件: 16马颈子公路_副本.jpg (2019-10-22 10:11, 283.51 K)



图片附件: 17马颈子公路_副本.jpg (2019-10-22 10:11, 278.93 K)

顶部
信天谨游
管理员
Rank: 9Rank: 9Rank: 9


UID 5
精华 0
积分 0
帖子 29857
阅读权限 200
注册 2007-4-3
状态 离线
发表于 2019-10-22 10:11  资料 文集 短消息 
小学生上学之路,等修好了路之后,就可以坐三轮车、面包车上学了,或者骑自行车上学了。


图片附件: 19马颈子公路_副本.jpg (2019-10-22 10:11, 305.94 K)

顶部
 


当前时区 GMT+8, 现在时间是 2026-1-19 13:39
京ICP备07004120号

    本论坛支付平台由支付宝提供
携手打造安全诚信的交易社区 Powered by Discuz! 5.0.0  © 2001-2006 Comsenz Inc.
清除 Cookies - 联系我们 - 信天谨游 - Archiver