游客:
注册
|
登录
|
会员
|
统计
|
帮助
信天谨游
»
山村修路
» 71-74座桥:云南省宁蒗县翠玉乡翠玉村委会4座桥-太长内详
‹‹ 上一主题
|
下一主题 ››
33
1/4
1
2
3
4
››
投票
交易
悬赏
活动
打印
|
推荐
|
订阅
|
收藏
标题: 71-74座桥:云南省宁蒗县翠玉乡翠玉村委会4座桥-太长内详
信天谨游
管理员
UID 5
精华 0
积分 0
帖子 29782
阅读权限 200
注册 2007-4-3
状态 离线
#1
发表于 2020-7-3 11:50
资料
文集
短消息
71-74座桥:云南省宁蒗县翠玉乡翠玉村委会4座桥-太长内详
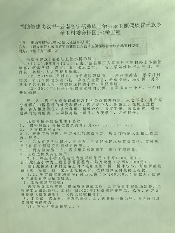
4座桥。每座桥按1.5万元计,4座桥共6万元。
由于此4座桥属于乡村道路上的“毛细血管”桥,桥体较小,每座桥都按设计统一标准。故,采用工程包死价,按照预算支付最终工程款。
捐款人是:防弹少年团金泰亨田柾国粉丝
这四座桥分别是:
(1)柾国1桥(蔡家坪11桥)
(2)柾国2桥(蔡家坪12桥)
(3)柾国3桥(三岔河1桥)
(4)柾国4桥(牛窝子4桥)
毛细血管小桥的缘由:
(1)2019年9月12日,云南宁蒗县翠玉乡蔡家坪王家村路上小涵管堵塞,河水从路上漫过,由于水流太大,一名上学娃娃被河水冲倒,幸好被一名路过大人发现并救起。
(2)2019年8月以来,由于连续强降雨、上游泥沙冲击,蔡家坪村较大,有几个路段水流不畅,存在安全隐患,希望能修几座小桥。另外翠玉乡其他村也有一些类似这样的小桥,需要修建。
(3)2020年开始修建这样的小桥,在翠玉乡一个村、一个村开始修建。
修此4座桥简介:
1、蔡家坪两座桥:
翠玉乡翠玉村委会蔡家坪村主路附近这2条小路受益农户有120户,该村以彝族为主。蔡家坪村,村子较大,农户比较分散,住在不同的山坡上,还有很多翠玉乡其他村委会的村民搬迁至蔡家坪的。蔡家坪村较大,这2个路段遇到雨季,急流就漫过路名,存在安全隐患,希望能修2座小桥。该村小学生就读于翠玉完小,中学生就读于翠玉中学。该村距离中学1.7公里,距离小学校1.8公里,该桥位于蔡家坪村至翠玉中、小学路段,涉及蔡家坪120多户居民,300多人,其中有50多名孩子去学校读书通过该桥段。
2、三岔河一座桥(注意是三岔河,不是白岔河,这两个村名字就差一个字):
翠玉乡翠玉村委会三岔河村主路附近的1条小路,这1条小路受益农户有50多户,该村以彝族为主。三岔河村,村子较大,具体分两个小村,即上村有52户、下村有56户、农户比较分散,还有很多翠玉乡其他村委会的村民搬迁至三岔河的有50多户。该村小学生就读到翠玉完小,中学生就读到翠玉中学。该村距离小学校2.5公里,距离中学2.5公里。该桥位于三岔河村至翠玉中、小学路段,涉及三岔河村50多户居民,140多人,其中有30多名孩子去学校读书,通过现在搭建的木桥,下雨后容易腐烂,不牢固,存在很大的安全隐患。
3、牛窝子一座桥
翠玉乡翠玉村委会牛窝子村,是个大村,具体分三个小村,即长坪村有31户、嘎左村有30户、牛窝子村有52户,共有113户人家,居住着汉族、藏族、普米族、彝族、摩梭人5个民族468人,该桥附近住着的农户有20户左右,该桥位于牛窝子与杨家坪子交界处,其中在翠玉中心完小、翠玉中学就读的学生大概18名,该村距离中小学4.5公里,都要经过这座小桥,下雨天河水漫过路面,无法通行,水大时候,就更难通行了,存在很大的安全隐患。
信天谨游
管理员
UID 5
精华 0
积分 0
帖子 29782
阅读权限 200
注册 2007-4-3
状态 离线
#2
发表于 2020-7-3 11:52
资料
文集
短消息
就是这样的毛细血管小桥,这样的小桥很多,下面是其中一座小孩过河小视频:
https://weibo.com/tv/v/ICNMaeYXn?fid=1034:4492476220899350
图片附件
:
115.jpg
(2020-7-3 11:52, 189.73 K)
信天谨游
管理员
UID 5
精华 0
积分 0
帖子 29782
阅读权限 200
注册 2007-4-3
状态 离线
#3
发表于 2020-7-3 11:53
资料
文集
短消息
小桥预算:
桥墩用毛石混凝土,桥面用双层钢筋混凝土。
桥面:宽4.5米(同路宽),长3米;
桥洞:宽1.5米,高1.4米;
石料:13方*120元/方=1560元;
沙:12方*160元/方=1920元;
水泥:3.5吨*540元/吨=1890元
水泥运费:180元;
木板、撑杆、水平方:500元,
钢筋:3410元
主筋22圆2.5米长的27根*2层=54根
15根*110元=1650元
副筋22圆4米长的17根*2层=34根
16根*110元=1760元
钢筋间距15公分;
钢筋、施工工具运费:500元;
回填:500元
挖基础人工:1600元;
浇筑人工费:3600元;
合计:15660元
图片附件
:
QQ截图20200423220201.jpg
(2020-7-3 11:53, 90.27 K)
图片附件
:
QQ截图20200423220243.jpg
(2020-7-3 11:53, 82.2 K)
信天谨游
管理员
UID 5
精华 0
积分 0
帖子 29782
阅读权限 200
注册 2007-4-3
状态 离线
#4
发表于 2020-7-3 11:54
资料
文集
短消息
预留1.。
图片附件
:
修桥协议书1_副本.jpg
(2020-9-6 18:08, 127.5 K)
图片附件
:
修桥协议书2_副本.jpg
(2020-9-6 18:08, 73.34 K)
信天谨游
管理员
UID 5
精华 0
积分 0
帖子 29782
阅读权限 200
注册 2007-4-3
状态 离线
#5
发表于 2020-7-3 11:54
资料
文集
短消息
预留2.。
图片附件
:
结算说明_副本.jpg
(2020-9-6 18:09, 83.93 K)
信天谨游
管理员
UID 5
精华 0
积分 0
帖子 29782
阅读权限 200
注册 2007-4-3
状态 离线
#6
发表于 2020-7-3 11:54
资料
文集
短消息
预留3.。
图片附件
:
竣工验收报告_副本.jpg
(2020-9-6 18:09, 87.41 K)
信天谨游
管理员
UID 5
精华 0
积分 0
帖子 29782
阅读权限 200
注册 2007-4-3
状态 离线
#7
发表于 2020-7-3 11:54
资料
文集
短消息
预留4.。
捐赠证书。
图片附件
:
0-1-10.jpg
(2020-9-6 18:13, 86.9 K)
信天谨游
管理员
UID 5
精华 0
积分 0
帖子 29782
阅读权限 200
注册 2007-4-3
状态 离线
#8
发表于 2020-7-3 11:54
资料
文集
短消息
预留5.。
纪念桥碑
图片附件
:
0-2-11.jpg
(2020-9-6 18:13, 484.52 K)
信天谨游
管理员
UID 5
精华 0
积分 0
帖子 29782
阅读权限 200
注册 2007-4-3
状态 离线
#9
发表于 2020-7-3 11:55
资料
文集
短消息
预留6.。
信天谨游
管理员
UID 5
精华 0
积分 0
帖子 29782
阅读权限 200
注册 2007-4-3
状态 离线
#10
发表于 2020-7-3 11:56
资料
文集
短消息
蔡家坪11桥
图片附件
:
11-1蔡家坪11桥-2_副本.jpg
(2020-7-3 11:56, 307.53 K)
图片附件
:
11-2_副本.jpg
(2020-7-3 11:56, 299.09 K)
图片附件
:
11-3_副本.jpg
(2020-7-3 11:56, 289.33 K)
图片附件
:
11-4_副本.jpg
(2020-7-3 11:56, 290.08 K)
图片附件
:
11-5_副本.jpg
(2020-7-3 11:56, 162.08 K)
33
1/4
1
2
3
4
››
投票
交易
悬赏
活动
信天谨游
信天谨游助学
> 修建学校
> 一对一资助
> 勘误表
> 山村修路
> 改善学生伙食
> 助学交流
> 待修建学校
> 预算勘误表
> 其它助学活动
> 走访资料
> 助学之友
> 学生园地
> 版务
当前时区 GMT+8, 现在时间是 2025-12-16 22:11
京ICP备07004120号
Powered by
Discuz!
5.0.0
© 2001-2006
Comsenz Inc.
TOP
清除 Cookies
-
联系我们
-
信天谨游
-
Archiver
控制面板首页
编辑个人资料
积分交易
公众用户组
好友列表
基本概况
论坛排行
主题排行
发帖排行
积分排行
在线时间
管理团队