标题: 第143条:四川省沐川县利店镇天坪村1组挖蛋山公路(拼单完毕)
信天谨游
管理员
Rank: 9Rank: 9Rank: 9


UID 5
精华 0
积分 0
帖子 29482
阅读权限 200
注册 2007-4-3
状态 离线
发表于 2017-8-13 18:23  资料 文集 短消息 
第143条:四川省沐川县利店镇天坪村1组挖蛋山公路(拼单完毕)

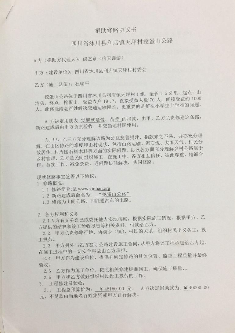
挖蛋山公路位于四川省沐川县利店镇天坪村1组,全长1.5公里,起点:山湾头,终点:挖蛋山,受益农户19户,直接受益人数70人,间接受益约1000人(周边的人也路过此路)。此路能给老百姓解决交通运输困难,更重要的是解决小学生上学难的问题。村民修路决心很大,全力集资,400元/户,共集资7600元,计划修通土路、支路、涵管、并铺设部份路面块石,力争雨季也能通车。
工程第一、二责任人: 张勇   曾才云  。

预算如下:
一、挖机开挖和破碎:预计1.5公里×3万元/公里=  4.5万元。
二、涵管费(含运费)
1、500mm: 10根×60元/根=600元;
2、600mm: 10根×80元/根=800元;
3、1000mm: 5根×350元/根=1750 元
小计:3150元。

三、老百姓义务投工投劳,需多少投多少,不计入预算。

以上合计总价:48150元,老百姓集资:7600元,尚有资金缺口40550元。

拟捐款:40000元,不足部分由村委会解决。

此路为拼单修路。
捐款人:苗莹1万元、觉醒就是爱3万元

修路分三步走:
(1)爱心人捐款、村民投工投劳一起修土路;
(2)随后村民自筹或向政府申请石头子,铺成石子路,现在的政策是没有土路,无法申请石头子,没有土路要石头子也没用。
(3)再过几年,申请水泥,铺成水泥路,我们帮村民先修土路,循序渐进。
这样,村民自助、社会捐助、政府帮助三方力量都结合起来,循序渐进,相信明天更美好。

备注说明:(1) 在山里开路,要依地势而修路,计划路线的长度只是暂估,实际修建时如遇到硬石山体就需要更改路线。
(2) 要经过农田等,也要协调征地工作,如果遇到不愿让步的,还得更改路线。所以,计划修建的路线只是暂估,谢谢理解。
(3) 由于山体不一样,施工难度也不一样,所以,挖掘机费用有的高些,有的低些。
(4) 有的地方村民太困难,在大山更深处,这样,我们就尽量不让村民再集资了,只投工投劳就可以了。而,有的地方小水泥路就通到了山脚下,我们修路来接通外界的小水泥路,这样,材料可以直接运输到山脚下,村民除了投工投劳,就再集资一些钱,我们共同修建山村公路。
(5)修路预算分好几部分,有挖掘机、涵管、炸药爆破(山崖需要爆破)、堡坎、村民义务工、征地等。修路,我们不全包,我们出一大部分钱:挖掘费用、山崖爆破等。村民出义务工、涵管、征地费、村民小额集资。
顶部
信天谨游
管理员
Rank: 9Rank: 9Rank: 9


UID 5
精华 0
积分 0
帖子 29482
阅读权限 200
注册 2007-4-3
状态 离线
发表于 2017-8-13 18:23  资料 文集 短消息 
预留1


图片附件: 1072949066.jpg (2017-9-3 16:44, 101.27 K)

顶部
信天谨游
管理员
Rank: 9Rank: 9Rank: 9


UID 5
精华 0
积分 0
帖子 29482
阅读权限 200
注册 2007-4-3
状态 离线
发表于 2017-8-13 18:24  资料 文集 短消息 
预留2


图片附件: 1072949068.jpg (2017-9-3 16:45, 112.59 K)



图片附件: 1072949069.jpg (2017-9-3 16:45, 80.78 K)

顶部
信天谨游
管理员
Rank: 9Rank: 9Rank: 9


UID 5
精华 0
积分 0
帖子 29482
阅读权限 200
注册 2007-4-3
状态 离线
发表于 2017-8-13 18:24  资料 文集 短消息 
决算书



图片附件: 14.jpg (2017-10-20 16:16, 245.99 K)

顶部
信天谨游
管理员
Rank: 9Rank: 9Rank: 9


UID 5
精华 0
积分 0
帖子 29482
阅读权限 200
注册 2007-4-3
状态 离线
发表于 2017-8-13 18:25  资料 文集 短消息 
工程竣工及验收报告



图片附件: 11.jpg (2017-10-20 16:12, 241.58 K)



图片附件: 12.jpg (2017-10-20 16:12, 207.77 K)

顶部
信天谨游
管理员
Rank: 9Rank: 9Rank: 9


UID 5
精华 0
积分 0
帖子 29482
阅读权限 200
注册 2007-4-3
状态 离线
发表于 2017-8-13 18:25  资料 文集 短消息 
受益群众签字单



图片附件: IMG_20180612_091359.jpg (2018-6-12 09:31, 321.09 K)

顶部
信天谨游
管理员
Rank: 9Rank: 9Rank: 9


UID 5
精华 0
积分 0
帖子 29482
阅读权限 200
注册 2007-4-3
状态 离线
发表于 2017-8-13 18:26  资料 文集 短消息 
预留6
顶部
信天谨游
管理员
Rank: 9Rank: 9Rank: 9


UID 5
精华 0
积分 0
帖子 29482
阅读权限 200
注册 2007-4-3
状态 离线
发表于 2017-8-13 18:38  资料 文集 短消息 
山里人家


图片附件: 1mmexport1501383167016_副本.jpg (2017-8-13 18:38, 86.64 K)



图片附件: 2mmexport1501383172316_副本.jpg (2017-8-13 18:38, 104.51 K)



图片附件: 3mmexport1501383179294_副本.jpg (2017-8-13 18:38, 132.09 K)



图片附件: 4mmexport1501383083288_副本.jpg (2017-8-13 18:38, 75.02 K)

顶部
信天谨游
管理员
Rank: 9Rank: 9Rank: 9


UID 5
精华 0
积分 0
帖子 29482
阅读权限 200
注册 2007-4-3
状态 离线
发表于 2017-8-13 18:38  资料 文集 短消息 
山里人家,他们渴望通路。


图片附件: 5-1mmexport1501383050426_副本.jpg (2017-8-13 18:38, 102.65 K)



图片附件: 5mmexport1501383128808_副本.jpg (2017-8-13 18:38, 94.61 K)



图片附件: 6mmexport1501383160915_副本.jpg (2017-8-13 18:38, 145.94 K)



图片附件: 7mmexport1501383093582_副本.jpg (2017-8-13 18:38, 133.79 K)

顶部
信天谨游
管理员
Rank: 9Rank: 9Rank: 9


UID 5
精华 0
积分 0
帖子 29482
阅读权限 200
注册 2007-4-3
状态 离线
发表于 2017-8-13 18:45  资料 文集 短消息 
不通公路,村民生活困难。


图片附件: 8mmexport1501383030257_副本.jpg (2017-8-13 18:45, 140.3 K)



图片附件: 9mmexport1501383113205_副本.jpg (2017-8-13 18:45, 117.9 K)



图片附件: 10mmexport1501383106855_副本.jpg (2017-8-13 18:45, 114.63 K)

顶部
 


当前时区 GMT+8, 现在时间是 2025-10-14 19:14
京ICP备07004120号

    本论坛支付平台由支付宝提供
携手打造安全诚信的交易社区 Powered by Discuz! 5.0.0  © 2001-2006 Comsenz Inc.
清除 Cookies - 联系我们 - 信天谨游 - Archiver