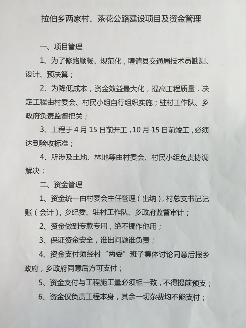
标题: 第83条路:云南省宁蒗县拉伯乡拉伯村委会茶花村公路(拼单)
信天谨游
管理员
Rank: 9Rank: 9Rank: 9


UID 5
精华 0
积分 0
帖子 29787
阅读权限 200
注册 2007-4-3
状态 离线
发表于 2016-3-18 20:54  资料 文集 短消息 
第83条路:云南省宁蒗县拉伯乡拉伯村委会茶花村公路(拼单)

茶花村位于云南省宁蒗县拉伯乡拉伯村委会,是拉伯村委会17个村民小组至今还未通公路的村小组之一。茶花村共有农户23户,89人。
有3公里山崖路因为施工难度大,岩石密布,至今没有修通。如果路修通了,能直接到达金沙江边,连通江边公路,受益人数每年几千人。
修建此路能帮村民解决交通运输困难、为村民看病救急提供了快捷通道、还能解决小学生上学难的问题。

预算:我们负责1.6公里山崖路,预计25万元。拟捐款25万元。(山崖路全长3公里,县扶贫办出25万修建剩余部分)
因为山崖陡峭,岩石更大,目前凭经验暂估25万元,等交通局专业人员探勘后及施工完毕,才有准确数据。

预计开工时间:2016年3月下旬

捐款人:
以下是信天助学网友捐助情况:
(1)2016.01.01,半半夏捐款2万元。(拼单)
(2)2016.01.08,陈文华捐款36700元。(拼单)
(3)2016.01.14,范继涛捐款10000.03元,署名“子赫一家”(2016.01.14通过电子邮件认捐修路,拼单)
(4)2016.02.19,百卉捐款捐款1万元,署名“许秀琴”(拼单)
(5)2016.02.29,徐达捐款2万元拼单修路。
(6)2016.03.18,laura捐款1万元拼单修路,署名“无名氏”
以下是小小包麻麻团队捐助情况:
(7)小小包麻麻众网友:67180
(8)小小包麻麻:32820元。(小包包麻麻团队合计10万元)

   以上合计募集到了,206700.03元。
             以下是后补拼单修路款:
        (9)王学建家庭捐,3000元,署名“王学建家庭”(这是拼单余款)
       (10)2016.05.28,nuaalj捐款1万元,拼单修路。邮件联系。
       (11)2016.07.07,捐款10300元拼单修路,署名“青岛厚德景观团队”,邮件联系。

      以上茶花村公路总合计捐款23万元(3分钱舍去),不足部分当地自行解决,不再追补捐款。
顶部
信天谨游
管理员
Rank: 9Rank: 9Rank: 9


UID 5
精华 0
积分 0
帖子 29787
阅读权限 200
注册 2007-4-3
状态 离线
发表于 2016-3-18 20:55  资料 文集 短消息 
预留1


图片附件: 1048212308_副本.jpg (2016-4-25 19:15, 110.58 K)



图片附件: 1048212309_副本.jpg (2016-4-25 19:15, 114.59 K)

顶部
信天谨游
管理员
Rank: 9Rank: 9Rank: 9


UID 5
精华 0
积分 0
帖子 29787
阅读权限 200
注册 2007-4-3
状态 离线
发表于 2016-3-18 20:55  资料 文集 短消息 
预留2


图片附件: 1048212306_副本.jpg (2016-4-25 19:16, 103.38 K)



图片附件: 1048212307_副本.jpg (2016-4-25 19:16, 49.02 K)

顶部
信天谨游
管理员
Rank: 9Rank: 9Rank: 9


UID 5
精华 0
积分 0
帖子 29787
阅读权限 200
注册 2007-4-3
状态 离线
发表于 2016-3-18 20:59  资料 文集 短消息 
验收单



图片附件: 11.jpg (2017-2-14 09:32, 169.7 K)

顶部
信天谨游
管理员
Rank: 9Rank: 9Rank: 9


UID 5
精华 0
积分 0
帖子 29787
阅读权限 200
注册 2007-4-3
状态 离线
发表于 2016-3-18 20:59  资料 文集 短消息 
预留4
顶部
信天谨游
管理员
Rank: 9Rank: 9Rank: 9


UID 5
精华 0
积分 0
帖子 29787
阅读权限 200
注册 2007-4-3
状态 离线
发表于 2016-3-18 20:59  资料 文集 短消息 
预留5
顶部
信天谨游
管理员
Rank: 9Rank: 9Rank: 9


UID 5
精华 0
积分 0
帖子 29787
阅读权限 200
注册 2007-4-3
状态 离线
发表于 2016-3-18 21:12  资料 文集 短消息 
我们在2007年为宁蒗县拉伯乡新庄完小学修建了宿舍,茶花村到学校不通公路,孩子们到学校读书,要走岩崖山路,非常危险,但是那条路施工难度极大,需要大量的资金,现在整整过了9年,终于可以给孩子们修这条路了。

下面是当时修小学宿舍时的照片。


图片附件: 001-1.jpg (2016-3-19 21:45, 273.52 K)

顶部
信天谨游
管理员
Rank: 9Rank: 9Rank: 9


UID 5
精华 0
积分 0
帖子 29787
阅读权限 200
注册 2007-4-3
状态 离线
发表于 2016-3-19 21:49  资料 文集 短消息 
这是当年建设费用,结算单。


图片附件: 001-2.jpg (2016-3-19 21:49, 89.33 K)



图片附件: 001-3.jpg (2016-3-19 21:49, 90.43 K)

顶部
信天谨游
管理员
Rank: 9Rank: 9Rank: 9


UID 5
精华 0
积分 0
帖子 29787
阅读权限 200
注册 2007-4-3
状态 离线
发表于 2016-3-19 21:53  资料 文集 短消息 
到达新庄小学要穿过这些原始森林.


图片附件: 001-4.jpg (2016-3-19 21:53, 170.09 K)

顶部
信天谨游
管理员
Rank: 9Rank: 9Rank: 9


UID 5
精华 0
积分 0
帖子 29787
阅读权限 200
注册 2007-4-3
状态 离线
发表于 2016-3-19 21:54  资料 文集 短消息 
大山深处喜遇村民,,好高兴


图片附件: 001-5.jpg (2016-3-19 21:54, 105.51 K)

顶部
 


当前时区 GMT+8, 现在时间是 2025-12-19 00:40
京ICP备07004120号

    本论坛支付平台由支付宝提供
携手打造安全诚信的交易社区 Powered by Discuz! 5.0.0  © 2001-2006 Comsenz Inc.
清除 Cookies - 联系我们 - 信天谨游 - Archiver