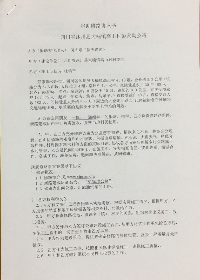
标题: 第142条:四川省沐川县大楠镇高山村4,10组彭家坳公路(一帆一涵)
信天谨游
管理员
Rank: 9Rank: 9Rank: 9


UID 5
精华 0
积分 0
帖子 29729
阅读权限 200
注册 2007-4-3
状态 离线
发表于 2017-8-13 17:29  资料 文集 短消息 
第142条:四川省沐川县大楠镇高山村4,10组彭家坳公路(一帆一涵)

彭家坳公路位于四川省沐川县大楠镇高山村4、10组,全长约2.3公里(该路分为A、B两段,A段位于4组,路长约1.4公里,直接受益农户30户108人,起点:彭家坳,终点:蛮洞湾;B段位于10组,路长约0.9公里,直接受益农户18户75人,起点:学堂头,终点:马罩子。)直接受益户48户,直接受益人数183人,间接受益人数约900人(周边的人也走此路)。修建此路能给老百姓解决交通运输困难,更重要的是解决小学生上学难的问题。村民修路决心很大,全力集资,350元/户,共集资16800元,计划修通土路、支路、涵管、并铺设部份路面块石,力争雨季也能通车。
工程第一、二责任人: 刘均   陈照宣 。

预算如下:
一、挖机开挖和破碎: 预计2.3公里×3万元/公里= 6.9万元。
二、涵管费(含运费)
1、600mm:15 根×80元/根=1200 元;
2、500mm:10根×60元/根=600元;
3、1000mm:20根×350元/根=7000元,
小计:8800元。

三、老百姓义务投工投劳,需多少投多少,不计入预算。

以上合计总价:77800 元,老百姓集资:16800元,尚有资金缺口61000元。

拟捐款:60000元,不足部分由村委会解决。

捐款人:一帆、一涵姐妹

修路分三步走:
(1)爱心人捐款、村民投工投劳一起修土路;
(2)随后村民自筹或向政府申请石头子,铺成石子路,现在的政策是没有土路,无法申请石头子,没有土路要石头子也没用。
(3)再过几年,申请水泥,铺成水泥路,我们帮村民先修土路,循序渐进。
这样,村民自助、社会捐助、政府帮助三方力量都结合起来,循序渐进,相信明天更美好。

备注说明:(1) 在山里开路,要依地势而修路,计划路线的长度只是暂估,实际修建时如遇到硬石山体就需要更改路线。
(2) 要经过农田等,也要协调征地工作,如果遇到不愿让步的,还得更改路线。所以,计划修建的路线只是暂估,谢谢理解。
(3) 由于山体不一样,施工难度也不一样,所以,挖掘机费用有的高些,有的低些。
(4) 有的地方村民太困难,在大山更深处,这样,我们就尽量不让村民再集资了,只投工投劳就可以了。而,有的地方小水泥路就通到了山脚下,我们修路来接通外界的小水泥路,这样,材料可以直接运输到山脚下,村民除了投工投劳,就再集资一些钱,我们共同修建山村公路。
(5)修路预算分好几部分,有挖掘机、涵管、炸药爆破(山崖需要爆破)、堡坎、村民义务工、征地等。修路,我们不全包,我们出一大部分钱:挖掘费用、山崖爆破等。村民出义务工、涵管、征地费、村民小额集资。
顶部
信天谨游
管理员
Rank: 9Rank: 9Rank: 9


UID 5
精华 0
积分 0
帖子 29729
阅读权限 200
注册 2007-4-3
状态 离线
发表于 2017-8-13 17:29  资料 文集 短消息 
预留1


图片附件: 1072949030.jpg (2017-9-3 16:37, 113.08 K)

顶部
信天谨游
管理员
Rank: 9Rank: 9Rank: 9


UID 5
精华 0
积分 0
帖子 29729
阅读权限 200
注册 2007-4-3
状态 离线
发表于 2017-8-13 17:29  资料 文集 短消息 
预留2


图片附件: 1072949033.jpg (2017-9-3 16:38, 114.8 K)



图片附件: 1072949034.jpg (2017-9-3 16:38, 99.45 K)

顶部
信天谨游
管理员
Rank: 9Rank: 9Rank: 9


UID 5
精华 0
积分 0
帖子 29729
阅读权限 200
注册 2007-4-3
状态 离线
发表于 2017-8-13 17:30  资料 文集 短消息 
决算书



图片附件: 1.jpg (2017-10-20 15:46, 267.17 K)

顶部
信天谨游
管理员
Rank: 9Rank: 9Rank: 9


UID 5
精华 0
积分 0
帖子 29729
阅读权限 200
注册 2007-4-3
状态 离线
发表于 2017-8-13 17:30  资料 文集 短消息 
工程竣工及验收报告



图片附件: 2.jpg (2017-10-20 15:46, 255.61 K)



图片附件: 3.jpg (2017-10-20 15:46, 240.42 K)

顶部
信天谨游
管理员
Rank: 9Rank: 9Rank: 9


UID 5
精华 0
积分 0
帖子 29729
阅读权限 200
注册 2007-4-3
状态 离线
发表于 2017-8-13 17:30  资料 文集 短消息 
受益群众签字单



图片附件: IMG_20180612_091417.jpg (2018-6-12 09:34, 409.84 K)



图片附件: IMG_20180612_091438.jpg (2018-6-12 09:34, 378.93 K)

顶部
信天谨游
管理员
Rank: 9Rank: 9Rank: 9


UID 5
精华 0
积分 0
帖子 29729
阅读权限 200
注册 2007-4-3
状态 离线
发表于 2017-8-13 17:30  资料 文集 短消息 
预留6
顶部
信天谨游
管理员
Rank: 9Rank: 9Rank: 9


UID 5
精华 0
积分 0
帖子 29729
阅读权限 200
注册 2007-4-3
状态 离线
发表于 2017-8-13 17:58  资料 文集 短消息 
山里人家


图片附件: 1_20170724215545_副本.jpg (2017-8-13 17:58, 112.2 K)



图片附件: 2mmexport1501601481733_副本.jpg (2017-8-13 17:58, 119.09 K)



图片附件: 4mmexport1501632728272_副本.jpg (2017-8-13 17:58, 115.12 K)



图片附件: 5mmexport1501632739736_副本.jpg (2017-8-13 17:58, 115.59 K)

顶部
信天谨游
管理员
Rank: 9Rank: 9Rank: 9


UID 5
精华 0
积分 0
帖子 29729
阅读权限 200
注册 2007-4-3
状态 离线
发表于 2017-8-13 17:59  资料 文集 短消息 
山里人家


图片附件: 6mmexport1501632703691_副本.jpg (2017-8-13 17:59, 77.97 K)



图片附件: 7mmexport1501632711219_副本.jpg (2017-8-13 17:59, 83 K)



图片附件: 8mmexport1501632723157_副本.jpg (2017-8-13 17:59, 76.52 K)



图片附件: 9mmexport1501632719969_副本.jpg (2017-8-13 17:59, 60.7 K)



图片附件: 10mmexport1501632715553_副本.jpg (2017-8-13 17:59, 85.25 K)

顶部
信天谨游
管理员
Rank: 9Rank: 9Rank: 9


UID 5
精华 0
积分 0
帖子 29729
阅读权限 200
注册 2007-4-3
状态 离线
发表于 2017-8-13 18:01  资料 文集 短消息 
小学生上学之路。
等修好了公路后,孩子们就可以坐拖拉机或摩托车上学了。


图片附件: 11mmexport1501601487512_副本_副本.jpg (2017-8-13 18:01, 112.86 K)



图片附件: 12mmexport1501601493900_副本.jpg (2017-8-13 18:01, 165.54 K)



图片附件: 13mmexport1501601499027_副本.jpg (2017-8-13 18:01, 148.73 K)



图片附件: 14mmexport1501601510275_副本.jpg (2017-8-13 18:01, 152.82 K)

顶部
 


当前时区 GMT+8, 现在时间是 2025-11-30 09:27
京ICP备07004120号

    本论坛支付平台由支付宝提供
携手打造安全诚信的交易社区 Powered by Discuz! 5.0.0  © 2001-2006 Comsenz Inc.
清除 Cookies - 联系我们 - 信天谨游 - Archiver